cp梗生成器
最新版本v1.0.0.3软件介绍 软件截图 网友评论 下载地址
软件介绍
cp梗生成器一款超级有意思的文字转换工具,可以将你想要表达的话直接复制下来使用,非常方便哦,软件内含超多有趣好玩的趣味玩法等你解锁体验哟,快来下载吧!
CP段子生成器功能
1、各种搞怪表情包应有尽有:斗图必备神器。
2、自制专属个性配文:自定义你的配文,让你成为朋友圈里的焦点。
3、1v1私密聊天神器:支持文字加图片和视频形式发送。
4、5分钟快速制作表情包:简单一键生成,斗图从未如此轻松。
情侣长辈头表情,男生女生专属表情库,斗图就是这么任性~
6、高清大图分享:全网最火爆的斗图表情包,一秒钟变土豪
7、“GIF动态GIF”随意切换:GIF动起来;微信QQ好友互动表情包,用表情包表达爱豆心情
8、10MB流量消耗:每日更新超过1000个表情包,总有一个适合您的!
一键收藏自己喜欢的表情包,随时都能与好友分享!
10.“斗友圈”“吐槽大会”“整蛊群聊”“明星八卦”“恶搞逗比”,找到志同道合的朋友!
cp鬼畜生成器使用方法
1、打开cp暴涨app,点击生成;
2、进入输入框中选择想要生成的视频或者图片即可进行编辑;
3、还可以保存到手机相册上也可以查看作品详情信息啦;
4、另外还有很多小伙伴都在问cp幽默一下。
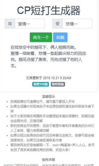
软件截图
下载地址
推荐软件
网友评论










计时光
餐大大
快马数字
CozyLife
多看天气
青柠健康
亲情可视电话
西安无人机






0条评论